2007. február 17.

Kik azok a pálcikás szájberek?

A Kossuth Rádióban szombat este egy mondat ütöttem meg a fülemet, mely az okosodó mobilokról akart szólni. A Szemle c. műsorban, ahol rendszeresen hetilapokból és folyóiratokból tallóznak, elhangzott egy mondat, mely igen csak szíven ütött:

http://real1.radio.hu:8080/ramgen/kossuth/2007/02/17/2007-02-17-k18.rm?start=0:45:54.0&end=0:46:33.5

A hangos magazinból ide vonatkozó rész teljes hanganyaga alább érhető el. Ha ráérsz kicsit, hallgasd meg. Pár számítástechnikai lapból vannak összeszedve a hírek. Érdekes lehet.

http://real1.radio.hu:8080/ramgen/kossuth/2007/02/17/2007-02-17-k18.rm?start=0:42:24.0&end=0:49:44.0

A fenti anyagok lejátszásához vagy Real Player vagy a Media Player Classic Real Alternative verziója szükséges. Azért javaslom a másodikat, mert nem lesz tele reklámokkal a gépünk.

Ha valaki tudja mi az a "szájberek", írja már meg! :)

Az eredeti

2007. február 13.

Homemade stereo FM transmitter

Néha rájön az emberre, hogy olyan dolgokkal foglalkozzon, mint a kertásás, a C=64 programozás, és az FM transmitter építés. Az utóbbi engem is elkapott, mikor találtam egy sztereó IC-t, ami egy kis körítéssel kis teljesítménnyel az FM sávba küldi zenei felvételeinket. Mondjuk előre leszögezem, hogy csodákat ne várjatok az áramkörtől. Hiszen az adó része eleve nem stabil. Elég csak megnőnie a páratartalomnak, vagy bemelegednie a lakásnak, és máris rámásztunk egy másik frekvenciára. Szóval könnyen elhangolódik a cucc. A dinamika átfogása sem túl nagy, bár ezzel lehet trükközni egy kicsit.

Az egész onnan jött, hogy még szakközépiskolásként a koleszben 2-3 tranzisztoros mono FM adókat építettünk antennás mikrofonnak buliból bulira. A teszt adás eredménye az lett, hogy a kolesz szemközti 10 emeletes épület tetején lévő antenna jobban vette az adásunkat, mint az egyik messzi kereskedelmi rádió műsorát. Sőt, olyan erővel nyomtuk rá a kis 9 Voltos elemmel "tuningolt" áramkör jelét azzal a kis antennával, hogy az egész lakótelep minket volt kénytelen addig hallgatni. A kolesz rádió egyik tagja úgy rohant be feltépve az ajtót, hogy hagyjuk abba az adást, mert leszakadnak a falikutyák a szobákban. Falikutya: a kollégiumi szobákba felszerelt 110V-os hangszóró rendszert hívtuk így, mivel kábé olyan hangjuk volt, mint egy göthös ugató ebnek. Általában mikor nem volt szilencium, valami önjelölt dj műsora szólt rajta, vagy valamelyik kereskedelmi rádió zenés adása. A kérdéses pillanatban éppen tán a Danubius adását vertük halálra Paks atomlakótelep szinten. Az adó egyébként kisebb volt akkor, mint egy 9V-os elem. Csak hát monora sikeredett, akkor még se pénzünk, se lehetőségünk nem volt sztereó adót építeni.

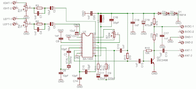
Az alábbi BA1404 IC könnyen beszerezhető pár elektronikai boltból, csak kicsit kell kutatni. A PDF leírásban benne is van egy minta kapcsolás, mely alapja volt az általam több kapcsolás alapján megtervezett áramkörnek. http://www.tranzistoare.ro/datasheets/150/233235_DS.pdf

A legproblémásabbnak tűnő alkatrész a 38kHz-es kvarc volt, de aztán szereztem azt is. Ne kérdezd hol, de az egyik elektronikai boltban volt vagy 50db is nekik, és onnan hozott az egyik ismerősöm útban hazafelé. Az áramkörhöz még egy 9V-os DC szűrt táp is kell. Azért nem javaslom az elemet, mert fontos a munkapont stabilitása miatt a frankó táp. A jó szűrés pedig azért dukál neki, mert különben búg az adásunk majd 50 vagy 100Hz-cel (dióda hídtól függően).

Az áramköri rajzot alább láthatod. Nagyításhoz kattints rá!

Készítettem egy nyáktervet is, melyen egyszerűsítettem azóta a próbapanelen; tehát ez csak egy sacc per kábé. A saját terved kiindulásához pont jó lehet. Már csak azért is, hogy a tervezési hibákat itt megtaláld előre. :) A rutinosak azonnal kiszűrik, hol van felesleges vezeték, vagy rossz átkötés nagyfrekvenciás szempontból. De engem ez mit érdekelt akkor? Hallani akartam a sztereó adást gyorsan, így hát menjen, aztán kész! :) Nagyításhoz kattints az alábbi képre!

A tekerccsel elbíbelődtem egy darabig. Először jól elszórakoztam az áramkörrel, mert azt hittem, rossz a végfok tranyó (tranzisztor), kicsi esetleg a bétája (erősítési tényező), vagy talán gerjed. Gyengén jött az adás. A próbapanelen elég randán nézett ki az egész, nem túl szép egy forrasztani tudó szemével az, amikor a panel részen a vezető részek forrasztások és vezeték darabok egyvelegeiből áll össze. Szóval elakadtam egy kicsit. Olyan szkópom pedig nem volt a közelben, amivel 80-100MHz körül mérhetek.

Aztán kiderült, hogy az OIRT sávban kavargok valahol, és csak a felharmonikusokat fogom a CCIR sávban. Vicces volt az a két nap. :) Amúgy a kvarc mivel később jött csak meg, ezért addig elvoltam a hangolással. Az antenna nem túl hosszú, nem hangoltam különösebben, kb. 40 centisnek hagytam meg.

Na, legközelebb folytatom. Akkor lefényképezem a cuccot, és írok arról is, hogyan állítottam be a tekercset, mekkora a hatókörzete, hogyan adtam meg neki a kellő löketet szoftveresen, hogy ne legyen halkabb az adás, mint a többi sztereó kereskedelmi csatorna adása. Meg arról is ejtek majd pár gondolatot, hogy egyáltalán megéri-e megépíteni.

Bár megígértem, hogy folytatom, nincsen értelme. Pár ezerért lehet venni stabil megoldást, pl. a For-Max-ban.

Az eredeti

2007. február 10.

Frissítés: Spamihilator 0.9.9.13 beta release

Brutálisan jó hatásfokkal működő asztali gépre készült spam szűrőm régen nem látott már frissítést a fejlesztői részéről. Azonban ma egy üzenet fogadott, hogy itt a Spamihilator 0.9.9.10 verzió. Sőt, ahogy most néztem az előbb, már a Spamihilator 0.9.9.13 beta release is elérhető.
 

A spam szűrő kliens oldalon működik, és a POP3 forgalmat képes megszűrni tisztességgel. Hatásfoka 98%-s, mely nem hazugság a német készítő honlapján. Persze, első alkalommal még butus a program, de elég hamar be lehet tanítani. Mindezek mellé jön, hogy teljesen freeware, és magyar menü is van hozzá. Olyan funkciókkal van ellátva, mint az öntanulástól taníthatóságon át, a spéci és hatékony DCC szűrő plugin-ig minden, amit egy spam szűrőnek illik tudnia. Még címlistát is képes importálni, és teljes beállítást elmenteni (gép újratelepítésnél jól jön). A spéci levelező beállításokat is támogatja. Mikor éppen sok kéretlen levél jön, képes jól lefogni a gép erőforrásait, melyet egy PIII-as masina igen csak megérez. Azonban megéri a munka

 

Sajnos, nem írták le egyelőre a fejlesztői site-on, mik az újdonságok. Mégis azért örülök a hírnek, mert nem halt meg 2005 óta a fejlesztés, csak nem ért rá a programozó. Bár nem is nagyon kellett mit tennie, mert jól dolgozik a programja. :) A honlapján sajnos elírta a dátumot, és 2005-02-10 van kint 2007-02-10 helyett. :-)

A 10-es verzió automatikusan frissíthető, míg a beta release csak kézzel. A 13-asban olyan módosítások vannak, mint a néha lassabb gépeken megtörténő buffer túltelítődés javítása, és a nagy csatolások könnyebb megevése.

Egyetlen baja van mindössze: nem ismeri az IMAP és az Exchange levélkezelést.

Ha nem ismered a progit, csak a 10-est tedd fel! A 13-as nem kéri, hogy újraindítsd a gépet install után, viszont ha nem teszed meg, kiakad. Szóval reboot minden képpen!

Ha kérdésed van a programmal kapcsolatban, kérdezz a kapcsolódó fórumban, és segítek. Elég sok tapasztalatom összegyűlt vele kapcsolatban. Megéri bevetni! :)